法艺花园

2023-3-31 18:09:08 班华斌律师 管理员 发布者 22826
法规索引
发布部门: 浙江省高级人民法院
发布文号: 浙高法审〔2022〕2号
发布日期: 2022-08-24
实施日期: 2022-08-24
法规效力: 有效
废替修文件: -
失效日期: -

马上注册,获得更多功能使用权限。

您需要 登录 才可以下载或查看,没有帐号?立即注册

x
浙江省高级人民法院印发《关于人身损害赔偿项目计算标准的指引》的通知
浙高法审〔2022〕2号
本省各级人民法院、宁波海事法院:
《浙江省高级人民法院关于人身损害赔偿项目计算标准的指引》已经浙江省高级人民法院审判委员会第2855次会议通过,并报最高人民法院备案审查同意,现印发给你们。本指引下发后,新受理的人身损害赔偿案件参照本指引执行。实践中如遇有问题,请及时报告省高级人民法院民一庭、审监二庭。
浙江省高级人民法院
2022年8月24日
浙江省高级人民法院关于人身损害赔偿项目计算标准的指引
为促进矛盾纠纷就地源头化解,推进人身损害赔偿纠纷案件审判裁量标准化运行,依据《中华人民共和国民法典》、《最高人民法院关于审理人身损害赔偿案件适用法律若干问题的解释》(2022年2月15日修正)、《最高人民法院关于确定民事侵权精神损害赔偿责任若干问题的解释》(2020年12月23日修正),结合我省审判实践,制定本指引。
一、关于医疗费
1、医疗费原则上根据医疗机构出具的医药费、住院费等收款凭据,按照一审法庭辩论终结前实际发生的数额确定。受害人主张后续医疗费用的,应告知其待实际发生后另行主张,但根据医疗证明或者鉴定意见能够确定必然发生的后续治疗项目,且金额可以确定,该费用可以一并处理。
2、赔偿义务人确有证据证明医药费中存在不必要、不合理用药的,应予核减。
3、受害人因侵权行为发生的医疗费用全部或部分由社会保险核销的,不影响其要求赔偿义务人赔偿相关费用。
4、受害人因侵权行为发生的医疗费用全部或者部分由人身意外伤害保险理赔的,不影响其要求赔偿义务人赔偿相关费用,但人身意外伤害保险系该赔偿义务人为其投保的除外。
二、关于护理费
5、受害人住院期间的护理费,有支出凭据且未明显高于时长价的,据实计算。没有支出凭据的,按照受诉法院所在地、计划单列市上一年度私营单位从业人员年平均工资标准计算。
6、受害人在重症加强护理病房(ICU)期间一般不计算护理费,但确需额外护理的除外。
7、受害人非住院期间的护理费,按照受诉法院所在省、计划单列市上一年度私营单位从业人员年平均工资标准,结合护理依赖程度计算:完全护理依赖为100%,大部分护理依赖为80%,部分护理依赖为50%。
受害人出院后仅需短期护理的,护理费按照部分护理依赖计算。
8、受害人已配置残疾辅助器具费的,应按配置后的情况进行护理依赖程度评定。
9、护理期限应计算至受害人恢复生活自理能力时止。完全护理依赖或受害人75周岁以上的,一般暂按5年计算。其他情况受害人因残疾不能恢复生活自理能力的,根据年龄、健康状况等合理确定护理期限。期满后确需继续护理的,受害人可另行主张。
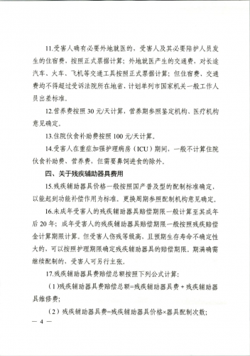
三、关于交通费、营养费、住院伙食补助费、住宿费
10、受害人及其必要的陪护人员因同城就医产生的交通费按照30元/天计算,结合门诊次数或者住院天数确定。
11、受害人确有必要外地就医的,受害人及其必要陪护人员发生的住宿费,按照正式票据计算;外地就医产生的交通费,对长途汽车、火车、飞机等交通工具按照正式票据计算;但住宿费、交通费均不得超过受诉法院所在省、计划单列市国家机关一般工作人员出差标准。
12、营养费按照30元/天计算,营养费参照鉴定机构、医疗机构意见确定。
13、住院伙食补助费按照100元/天计算。
14、受害人在重症加强护理病房(ICU)期间,一般不计算住院伙食补助费、营养费,但需要鼻饲进食的除外。
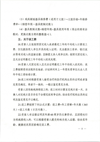
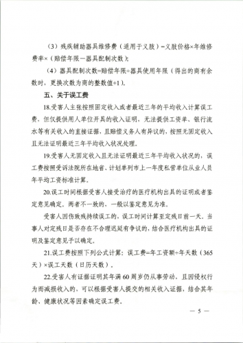
四、关于残疾辅助器具费用
15、残疾辅助器具价格一般按照国产普及型的配置标准确定,以能起到功能补偿作用为标准。更换周期参照配置机构意见确定。
16、未成年受害人的残疾辅助器具赔偿期限一般计算至其成年后20年;成年受害人的残疾辅助器具赔偿期限一般按照残疾赔偿金计算期限计算。但受害人伤残等级高,且预期生存寿命不确定性大的,可以按照护理期限确定残疾辅助器具的赔偿期限。期满确需继续配置的,受害人可另行主张。
17、残疾辅助器具费赔偿总额按照下列公式计算:
(1)残疾辅助器具费赔偿总额=残疾辅助器具费+残疾辅助器具维修费;
(2)残疾辅助器具费=残疾辅助器具价格X器具配置次数;
(3)残疾辅助器具维修费(适用于义肢)=义肢价格X年维修费率X(赔偿年限-器具维修次数);
(4)器具配置次数=赔偿年限÷器具使用年限(得出的商有余数时,更换次数为商的整数值+1)
五、关于误工费
18、受害人主张按照固定收入或者最近三年的平均收入计算误工费,但仅提供用人单位开具的收入证明,无法提供工资单、银行流水等有关收入的直接证据,且赔偿义务人有异议的,按照无固定收入且无法证明最近三年平均收入情况处理。
19、受害人无固定收入且无法证明最近三年平均收入状况的,误工费按照受诉法院所在省、计划单列市上一年度私营单位从业人员年平均工资标准计算。
20、误工时间根据受害人接受治疗的医疗机构出具的证明或者鉴定意见确定。两者不一致的,一般以鉴定意见为准。
受害人因伤残持续误工的,误工时间计算至定残日前一天。当事人对定残日是否存在不合理延迟有争议的,结合医疗机构出具的证明及鉴定意见予以确定。
21、误工费按照下列公式计算:误工费=年工资额÷年天数(365天)X误工天数(日历天数)。
22、受害人有证据证明其年满60周岁仍从事劳动,且因侵权行为而减损收入的,可以根据受害人提交的相关收入证据,结合其年龄、健康状况等因素确定误工费。
六、关于残疾赔偿金、死亡赔偿金
23、受害人因2021年9月8日(含当日)后发生的侵权行为致残或死亡的,残疾赔偿金、死亡赔偿金按照受诉法院所在省、计划单列市上一年度城镇居民人均可支配收入标准计算。
赔偿权利人举证证明受害人住所地或者经常居住地城镇居民人均可支配收入高于受诉法院所在地标准的,可以就高确定残疾赔偿金、死亡赔偿金计算标准。
24、一级伤残的伤残赔偿指数为100%,二级伤残90%,以此类推,十级伤残为10%。
受害人有多处伤残的,伤残赔偿附加指数按照以下方式确定:以最高伤残等级的赔偿指数为基数,属二级至五级的,每增加一处,增加附加指数4%;属六级至十级的,每增加一处,增加附加指数2%。存在一级伤残时,其它等级被吸收,不再增加附加指数。附加指数合计不超过10%,伤残赔偿指数合计不超过100%。
25、受害人在侵权行为发生时是否具备劳动能力、有无实际收入,不影响定型化计算残疾赔偿金。
26、受害人因侵权行为受伤致残,在诉讼前或者诉讼期间因其他原因死亡的,不影响定型化计算残疾赔偿金。
27、死亡赔偿金的权利人为受害人的近亲属,非属受害人遗产。
七、关于被扶养人生活费
28、受害人因2021年9月8日(含当日)后发生的侵权行为致残或者死亡的,被扶养人生活费按照受诉法院所在省、计划单列市上一年度城镇居民人均消费性支出标准计算。
赔偿权利人举证证明受害人住所地或者经常居住地的城镇居民人均消费性支出高于受诉法院所在地标准的,可以就高确定被扶养人生活费计算标准。
29、被扶养人生活费计入残疾赔偿金或死亡赔偿金,起算时间与残疾赔偿金或死亡赔偿金一致。
30、被扶养人人数的确定以侵权行为发生时为准。对侵权行为发生时已经存在的胎儿应予计算被扶养人生活费,但胎儿娩出时为死体的除外。
31、依照《最高人民法院关于审理人身损害赔偿案件适用法律若干问题的解释》第十七条计算的扶养年限,与受害人残疾赔偿金、死亡赔偿金的计算年限不一致的,以时间短者确定扶养年限【孰短原则】。
32、被扶养人生活费按照下列公式计算:
(1)被扶养人生活费=年赔偿总额X伤残赔偿指数X扶养年限
(2)单个被扶养人的年赔偿总额=上一年度城镇居民人均消费性支出÷该被扶养人的扶养人数;
(3)受害人有多个被扶养人的,年赔偿总额按照公式(2)进行累加,累加后不得超过上一年度城镇居民人均消费性支出。多个被扶养人扶养年限不一致的,扶养年限分段计算。
33、受害人的父母年满60周岁,且领取的养老金、退休工资以及其它持续稳定的收入累计未达到受诉法院所在省、计划单列市上一年度城镇居民人均消费性支出标准的,应予计算被扶养人生活费。计算时采用补充差额的方式。
八、关于丧葬费
34、统计部门未公布全社会单位就业人员年平均工资标准的,丧葬费按照受诉法院所在省、计划单列市上一年度非私营单位从业人员年平均工资标准计算。受害人亲属办理丧葬事宜支出的交通费、住宿费、误工损失等其他费用不再另行计算。
九、关于精神损害赔偿金
35、精神损害抚慰金属于单独核算的人身损害赔偿项目,根据《最高人民法院关于确定民事侵权精神损害赔偿责任若干问题的解释》第五条规定,在确定数额时一般应考量侵权人的过错程度。但不能与物质损害赔偿项目累加后按照责任比例进行计算。
十、附则
36、宁波海事法院派出法庭适用省相关标准。法律、司法解释另有规定的,按照相关规定执行。


240331
分享至 : QQ空间
0 人收藏
发新帖
您需要登录后才可以回帖 登录 | 立即注册