法艺花园

2018-7-28 18:45:42 班华斌律师 管理员 发布者 02633
法规索引
发布部门: 甘肃省高级人民法院 甘肃省公安厅
发布文号: 甘公警令发〔2018〕32号
发布日期: 2018-05-21
实施日期: 2018-05-21
法规效力: 有效
废替修文件: -
失效日期: -

马上注册,获得更多功能使用权限。

您需要 登录 才可以下载或查看,没有帐号?立即注册

x
2014 中共甘肃省委办公厅、甘肃省人民政府办公厅关于印发《甘肃省省直党政机关差旅费管理办法》的通知
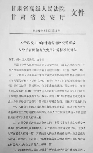
甘肃省高级人民法院 甘肃省公安厅关于印发甘肃省2018年道路交通事故人身损害赔偿有关费用计算标准的通知
甘公警令发〔2018〕32号
一、凡在我省行政区域内发生的道路交通事故,在进行损害赔偿调解和审理工作时均按此标准执行;各级人民法院审理其他人身损害赔偿案件时可以参照此标准执行。
二、对因交通事故造成人身伤亡的,按照《甘肃省道路交通安全条例》第70条规定,残疾赔偿金、死亡赔偿金按本省城镇居民上年度人均可支配收入标准计算,其被扶养人的生活费按被扶养人经常居住地所在省(直辖市、自治区)上年度城镇居民人均消费性支出标准或者农村居民人均年生活消费支出标准计算。
三、对赔偿权利人举证证明其住所地或者经常居住地城镇居民人均可支配收入或者农村居民人均纯收入高于我省标准的,残疾赔偿金、死亡赔偿金或者被抚养人生活费可以按照其住所地或者经常居住地的相关标准计算。
四、住院伙食补助费可以参照甘肃省委办公厅、甘肃省政府办公厅印发的《甘肃省省级党政机关出差旅费管理办法》(甘办发〔2014〕57号)的规定,按照国家机关一般工作人员出差伙食补助标准准予以确定。
五、本标准将于2018年5月21日起执行。
附件: 2018年甘肃省交通事故人身损害赔偿有关费用计算标准。
一、居民收入:
城镇居民人均可支配收入:                 27763.40元/年;
农村居民人均纯收入:                             8076.10/年;
二、居民支出:
城镇居民人均消费性支出:                 20659.40元/年;
农村居民人均年生活消费性支出:         8029.70元/年;
三、职工平均工资:                          65726.00元/年;
四、各行业年人均工资:
(一)农、林、牧、渔业:                   49509.00元/年;
(二)采矿业:                                    76890.00元/年;
(三)制造业:                                    60082.00元/年;
(四)电力、煤气及水生产和供应业:   68609.00元/年;
(五)建筑业:                                     47086.00元/年;
(六)交通运输、仓储和邮政业:          71708.00元/年;
(七)信息传输、计算机服务和软件业: 69853.00元/年;
(八)批发和零售业:                            46253.00元/年;
(九)住宿和餐饮业:                            37732.00元/年;
(十)金融业:                                      64640.00元/年;
(十一)房地产业:                               49685.00元/年;
(十二)租赁和商务服务业:                  49606.00元/年;
(十三)科学研究、技术服务和地质勘查:  86899.00元/年;
(十四)水利、环境和公共设施管理业:   56579.00元/年;
(十五)居民服务和其他服务业:           44342.00元/年;
(十六)教育业:                                   78920.00元/年;
(十七)卫生、社会保障和社会福利业: 73682.00元/年;
(十八)文化、体育和娱乐业:              65602.00元/年;
(十九)公共管理和社会组织:               72576.00元/年。
240331
分享至 : QQ空间
0 人收藏
发新帖
您需要登录后才可以回帖 登录 | 立即注册