法艺花园

2020-12-26 16:18:32 班华斌律师 管理员 发布者 11334
法规索引
发布部门: 陕西省高级人民法院
发布文号: 陕高法﹝2020﹞45号
发布日期: 2020-04-13
实施日期: 2020-04-13
法规效力: 有效
废替修文件: -
失效日期: -

马上注册,获得更多功能使用权限。

您需要 登录 才可以下载或查看,没有帐号?立即注册

x
陕西省高级人民法院关于印发《陕西省道路交通事故损害赔偿项目计算标准(试行)》和《陕西省道路交通事故主要情形损害赔偿责任比例(试行)》的通知
陕高法﹝2020﹞45号
各市中级、基层人民法院,西安铁路运输中级、基层法院,本院各部门:
《陕西省道路交通事故损害赔偿项目计算标准(试行)》和《陕西省道路交通事故主要情形损害赔偿责任比例(试行)》已于2020年3月25日经省法院审判委员会讨论通过,现印发给你们,请结合审判工作实际认真贯彻执行。执行中遇到的问题,请及时层报省法院。
陕西省高级人民法院
2020年4月13日
陕西省道路交通事故损害赔偿项目计算标准(试行)

序号

赔偿项目

计算方法

必要证据

说明

1

医疗费

根据医疗机构出具的医疗费发票,结合病历资料和医疗费清单据实计算。

1.医疗费发票;

2.医疗费清单;

3.病历资料。                 

1.医嘱确定的与交通事故损害有关的院外购药费用应计入赔偿范围。

2.过度医疗、挂床、贵宾医疗等不合理费用不计入赔偿范围。

3.对治疗必要性、合理性的争议由侵权人或者保险公司等赔偿义务人承担举证责任。

2

康复费

根据医嘱或者司法鉴定意见确定的必然发生的费用据实计算。

医嘱或者司法鉴定意见书。

医嘱与司法鉴定意见不一致的,一般以鉴定意见为准。

3

整容费以及其他后续治疗费

4

误工费

误工天数

门诊:医治时间+医嘱休息时间(门诊1次,按照误工1天计算)。

住院:住院时间+出院后医嘱休息时间。因伤残持续误工的,可以计算至定残前一天。

1.病历资料;

2.误工期鉴定意见;

3.伤残程度等级鉴定意见书。

有关误工天数的证据存在冲突的,应根据案情对证据综合判断。

有固定收入

因误工实际减少的收入。

1.用人单位登记资料;

2.以下任一证据:备案劳动合同、社保证明、连续6个月以上的工资银行流水;

3.用人单位出具的因误工实际收入减少的证明。

1.被侵权人无法举证其有固定收入的,按照无固定收入计算误工费。无固定收入的农村居民误工费按照“陕西省城镇私营单位农、林、牧、渔业上一年度年平均工资”计算;无固定收入的城镇居民误工费按照“陕西省城镇私营单位就业人员上一年度年平均工资”计算。农村居民举证证明其主要收入来源于城镇的,按照城镇居民标准计算误工费。

2.事故发生时受害人未成年或者已经达到法定退休年龄的,一般不计算误工费,但其举证证明确有劳动收入的除外。

3.因误工收入实际减少的证明应当由用工单位负责人或者用工单位负责出具证明材料的人员签名或者盖章,并加盖单位印章。

无固定收入

从事农、林、牧、渔业生产

陕西省城镇私营单位农、林、牧、渔业上一年度年平均工资÷365天×误工天数。


其他

陕西省城镇私营单位就业人员上一年度年平均工资÷365天×误工天数。

城镇户籍证明或者农村居民主要收入来源于城镇的证据。

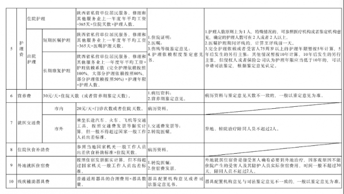
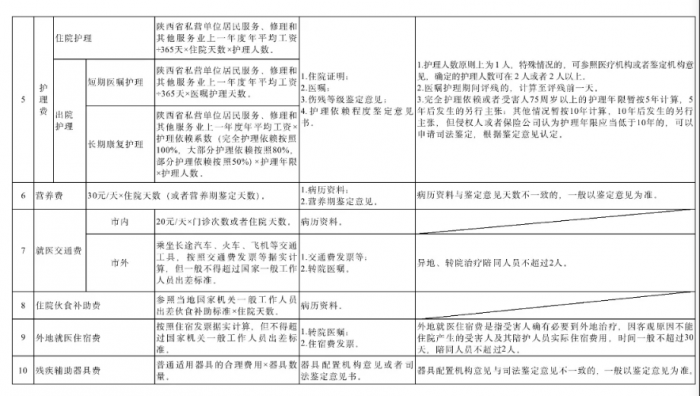
5

护理费

住院护理

陕西省私营单位居民服务、修理和其他服务业上一年度年平均工资÷365天×住院天数×护理人数。

1.住院证明;

2.医嘱;

3.伤残等级鉴定意见;

4.护理依赖程度鉴定意见书。

1.护理人数原则上为1人,特殊情况的,可参照医疗机构或者鉴定机构意见,确定的护理人数可在2人或者2人以上。

2.医嘱护理期间评残的,计算至评残前一天。

3.完全护理依赖或者受害人75周岁以上的护理年限暂按5年计算,5年后发生的另行主张;其他情况暂按10年计算,10年后发生的另行主张,但侵权人或者保险公司认为护理年限应当低于10年的,可以申请司法鉴定,根据鉴定意见认定。

出院

护理

短期医嘱护理

陕西省私营单位居民服务、修理和其他服务业上一年度年平均工资÷365天×医嘱护理天数。

长期康复护理

陕西省私营单位居民服务、修理和其他服务业上一年度年平均工资×护理依赖系数(完全护理依赖按照100%,大部分护理依赖按照80%,部分护理依赖按照50%)×护理年限×护理人数。

6

营养费

30元/天×住院天数(或者营养期鉴定天数)。

1.病历资料;

2.营养期鉴定意见。

病历资料与鉴定意见天数不一致的,一般以鉴定意见为准。

7

就医交通费

市内

20元/天×门诊次数或者住院天数。

病历资料。


市外

乘坐长途汽车、火车、飞机等交通工具,按照交通费发票等据实计算,但一般不得超过国家一般工作人员出差标准。

1.交通费发票等;

2.转院医嘱。

异地、转院治疗陪同人员不超过2人。

8

住院伙食补助费

参照当地国家机关一般工作人员出差伙食补助标准×住院天数。

病历资料。


9

外地就医住宿费

按照住宿发票据实计算,但不得超过国家机关一般工作人员出差标准。

1.转院医嘱;

2.住宿费发票。

外地就医住宿费是指受害人确有必要到外地治疗,因客观原因不能住院产生的受害人及其陪护人员实际住宿费用,时间一般不超过30天,陪同人员不超过2人。

10

残疾辅助器具费

普通适用器具的合理费用×器具数量。

器具配置机构意见或者司法鉴定意见书。

器具配置机构意见与司法鉴定意见不一致的,一般以鉴定意见为准。

11

残疾赔偿金

陕西省上一年度城镇居民人均可支配收入×20年(受害人60周岁以上的,年龄每增加1岁减少1年;75周岁以上的,按5年计算)×伤残赔偿系数。若受害人主张按高于我省城镇居民标准的其户籍地、经常居住地标准的,可按其主张的标准计算。

主张适用非陕西省标准的,应提交身份证、户口簿或者其他城镇户籍证明以及适用该标准的相关证据或依据。


伤残赔偿系数计算方法说明:一级伤残的伤残赔偿系数为100%、二级伤残为90%,依此类推,十级伤残为10%。受害人有多处伤残的,以最高伤残等级的伤残赔偿系数为基础,每增加一处伤残所增加的附加系数,按照所增加伤残的伤残赔偿系数的十分之一叠加,附加系数之和不超过10%,总赔偿系数不超过100%。


12

死亡赔偿金

陕西省上一年度城镇居民人均可支配收入×20年(受害人60周岁以上的,年龄每增加1岁减少1年;75周岁以上的,按5年计算)。若赔偿权利人主张按高于我省城镇居民标准的其户籍地、经常居住地标准的,可以按其主张的标准计算。

参照“残疾赔偿金”项目。

同一事故中多人死亡的,可以以相同数额确定死亡赔偿金。

13

被扶养人生活费

陕西省上一年度城镇居民人均消费性支出×扶养年限÷扶养人人数×伤残赔偿系数。若赔偿权利人主张按高于我省城镇居民标准的其户籍地、经常居住地标准的,可以按其主张的标准计算。

1.户口薄等亲属关系证明;

2.未达到退休年龄的成年近亲属主张其为被扶养人的,提交丧失劳动能力鉴定意见。

1.受害人死亡的,被扶养人生活费从受害人死亡之日起计算;受害人伤残的,从定残之日起计算。

2.未成年人的,扶养年限计算至18周岁;被扶养人为无劳动能力又无其他生活来源的成年近亲属,计算20年,但60周岁以上的,年龄每增加1岁减少1年;75周岁以上的,按5年计算。

3.60周岁以上,推定无生活来源,但有相反证据足以反驳的除外。

4.被扶养人有数人的,年赔偿总额累计不超过陕西省上一年度城镇居民人均消费性支出额。

14

丧葬费

陕西省城镇非私营单位在岗职工上一年度年平均工资×0.5。

死亡证明。


15

处理丧葬事宜费用

交通费

凭交通费发票据实计算,但不得超过国家一般工作人员出差标准。

1.死亡证明;

2.近亲属关系证明;

3.交通费发票。                 

处理丧葬事宜人数不超过3人,误工天数一般不超过7天。

住宿费

根据住宿发票据实计算,但不得超过国家一般工作人员标准,一般不超过7天。

1.死亡证明;

2.近亲属关系证明;

3.住宿费发票。                 

误工费

参照受害人“误工费”项目。

16

精神损害抚慰金

由当事人协商或者法院根据损害后果酌定(十级伤残为5千元计,依次逐级递增,一级伤残、死亡为5万元)。

伤残程度等级鉴定意见书或者死亡证明。

精神损害抚慰金的计算标准根据伤残程度等级或者死亡等后果酌定。

17

鉴定费

根据实际发生的人身损害伤残程度鉴定费用并结合票据据实计算。

鉴定费用发票。


18

直接财产损失

车辆维修

施救费用

据实计算。

维修费发票及维修清单、拖车费发票、施救费发票。

1.车辆贬值损失一般不支持。

2.侵权人对于有关费用或者损失有异议的,应提供足以反驳的证据。

3.价格评估由双方共同委托或者由调解组织、人民法院委托。

车载物品损失

据实计算。

1.物品购买发票或者维修发票等;

2.现场照片、物品照片或者双方清点的财产清单等。

车辆重置费用

据实计算。

车辆评估意见。

19

间接

财产

损失

经营性车辆停运损失

日净收入×停运天数(合理的事故处理时间+维修时间或者重置时间)。

1.营运证、营运合同等营运车辆证据;

2.营运合同、营运台账、银行流水等营运收入证据;

3.停运时间证据。

间接财产损失不计入交强险赔付范围。

通常替代性交通工具费用

合理的事故处理时间和维修时间内发生的租车费用,据实计算。

租车合同及租金发票等。

20

评估费

根据实际发生的财产评估费用并结合票据据实计算。

评估费用发票。


备注:

一、本标准所称上一年度有关统计数据是指纠纷处理时统计部门最新公布的统计数据;

二、赔偿项目与交强险分项的对应关系:1.误工费、外地就医住宿费、就医交通费、康复费、护理费、残疾赔偿金、残疾辅助器具费、死亡赔偿金、丧葬费、处理丧葬事宜费用、被扶养人生活费、精神损害抚慰金、鉴定费对应交强险中的死亡伤残赔偿分项;2.医疗费、住院伙食补助费、营养费、整容费以及后续治疗费对应交强险中的医疗费分项;3.车辆维修、物品损失、车辆重置等财产损失以及评估费对应交强险中的财产损失分项。



陕西省道路交通事故主要情形损害赔偿责任比例(试行)
机动车与行人(非机动车)之间

公安机关

认定责任

全责
主责
同责
次责
无责

损害赔偿

责任比例

100%

90%

60%

40%

在高速公路、汽车专用公路等封闭道路上发生交通事故的,承担5%,但赔偿金额最高不超过5000元;在其他道路上发生交通事故的,承担10%,但赔偿金额最高不超过10000元。

机动车之间

两机

动车

公安机关

认定责任

全责:无责

主责:次责

同责


损害赔偿

责任比例

100%:0%

70%—80%:20%—30%

50%:50%


三机

动车

公安机关

认定责任

全责:无责:无责

主责:主责:次责

共同主责:次责

同责

主责:次责:次责

主责:共同次责

主责:次责:无责

损害赔偿

责任比例

100%:0%:0%

40%:40%:20%

70%:30%

各1/3

60%:20%:20%

70%:30%

70%:30%:0%

备注

1.上述损害赔偿责任比例是对超出机动车交强险责任限额部分损失承担的一般性原则,个案存在特殊情形的可以适当调整。2.涉案电动车是否属于机动车由公安机关认定。3.商业保险合同约定了免赔率约,按照合同约定执行。4.本表中机动车与行人(非机动车)赔偿比例仅限行人(非机动车)一方主张受损赔偿的情形。



240331
分享至 : QQ空间
0 人收藏
发新帖
您需要登录后才可以回帖 登录 | 立即注册