法艺花园

2018-11-23 11:05:27 班华斌律师 管理员 发布者 01096
法规索引
发布部门: 中华人民共和国司法部司法鉴定管理局
发布文号: SF/Z JD0103003-2011
发布日期: 2011-03-17
实施日期: 2011-03-17
法规效力: 有效
废替修文件: -
失效日期: -

马上注册,获得更多功能使用权限。

您需要 登录 才可以下载或查看,没有帐号?立即注册

x
司法鉴定技术规范
SF/Z JD0103003-2011
法医临床检验规范
2011-03-17 发布 2011-03-17 生效
中华人民共和国司法部
   司法鉴定管理局      发布

目次
前言 ......................................................................... II
1 范围........................................................................... 1
2 规范性引用文件 ................................................................. 1
3 总则........................................................................... 1
4 检验........................................................................... 1
5 附则.......................................................................... 15
附录 A .......................................................................... 17
A.1 关节活动检测方法见表 1 ....................................................... 17
A.2 成年人各部位体表面积(%)的估计 ............................................... 23
A.3 儿童各部位体表面积(%)的估计 ................................................. 24
A.4 全身神经感觉分布图 .......................................................... 25
A.5 上肢神经运动分布图 .......................................................... 27
A.6 下肢神经运动分布图 .......................................................... 28
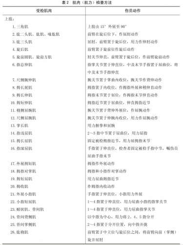
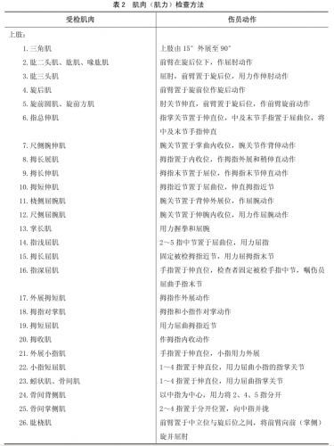
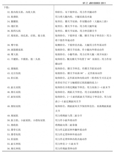
A.7 肌肉(肌力)检查方法见表 2 ................................................... 29
参考文献 ........................................................................ 32

前言
本技术规范在SJB-C-1-2003《法医学人体伤残检验规范》及SJB-C-2-2003《法医学人体损伤
检验规范》的基础上,参照《法医临床司法鉴定实务》2009第一版,以及临床医学专著修改后制
定,在内容上涵盖人体损伤和伤残检验的两部分。
本技术规范附录A为资料性附录。
本技术规范由司法部司法鉴定科学技术研究所提出。
本技术规范由司法部司法鉴定科学技术研究所负责起草。
本技术规范主要起草人:朱广友 范利华 程亦斌 夏文涛 刘瑞珏 杨小萍。
法医临床检验规范
1范围
本技术规范规定了法医临床检验的内容和方法。
本技术规范适用于各级司法鉴定机构进行人体损伤程度、伤残程度及相关鉴定案件的法医临
床检验。
2规范性引用文件
下列文件中的条款通过本技术规范的引用而成为本技术规范的条款。凡是注明日期的引用文
件,其随后所有的修改单(不包括勘误的内容)或者修订版均不适用于本标准。然而,鼓励根据
本标准达成协议的各方研究是否可使用这些文件的最新版本。
司发 070 号 人体重伤鉴定标准
法(司)发 6 号 人体轻伤鉴定标准(试行)
GB/T16180 劳动能力鉴定 职工工伤与职业病致残等级
GB18667 道路交通事故受伤人员伤残评定
3总则
3.1要求
3.1.1应当遵循实事求是的原则,对人体原发性损伤及由损伤引起的并发症或者后遗症的主、客观体征进行全面、细致地检验,为鉴定结论提供分析的依据。
3.1.2对被鉴定人的人身检验应由法医鉴定人进行。
3.1.3对体表损伤,肢体畸形、缺损或者功能障碍应当拍摄局部照片。
3.1.4检验所用的计量器械须按照规定进行检定或校准。
3.1.5检查女性身体时,原则上应由女性法医进行。如果没有女性法医,可由男性法医鉴定人进行,但须有女性工作人员或被鉴定人家属在场。
3.1.6检查女性身体隐私部位时,应征得其本人或者监护人的同意,如需拍照,须获得其本人或者监护人的同意。
3.2检验时机
3.2.1鉴定以原发性损伤为依据的,应尽可能在损伤早期检验并记录。
3.2.2鉴定以损伤后果为依据的应在临床医疗终结后检验,原则上在损伤后 3-6 个月进行。
4检验
4.1一般情况
4.1.1发育:应通过被鉴定人性别、年龄、身高(身长)、体重、第二性征等综合评价。成人发育正常的指标包括(1)头部的长度为身高的 1/7~1/8;(2)胸围为身高的 1/2;(3)双上肢
左右伸直,左右指端的距离与身高基本一致;(4)坐高等于下肢的长度。正常人各年龄组的身高与体重之间存在一定的对应关系。
4.1.2体型:成年人的体型可分为(1)无力型,亦称瘦长型,表现为体高肌瘦、颈细长、肩窄下垂、胸廓扁平、腹上角小于 90°;(2)正力型,亦称匀称型,表现为身体各个部分结构匀称
适中,腹上角 90°左右,见于多数正常成人;(3)超力型,亦称矮胖型,表现为体格粗壮、颈粗短、面红、肩宽平、胸围大、腹上角大于 90°。
4.1.3营养状态:应通过皮肤、毛发、皮下脂肪、肌肉的发育情况进行综合判断。(1)良好:粘膜红润、皮肤光泽、弹性良好,皮下脂肪丰满而有弹性,肌肉结实,指甲、毛发润泽,肋间隙
及锁骨上窝深浅适中,肩胛部和股部肌肉丰满;(2)不良:皮肤粘膜干燥、弹性降低,皮下脂肪菲薄,肌肉松弛无力,指甲粗糙无光泽、毛发稀疏,肋间隙、锁骨上窝凹陷,肩胛骨和髂骨嶙
峋突出;(3)中等:介于两者之间。
4.2体表检查
4.2.1擦伤:检查擦伤发生的部位、形态、大小、颜色,有无表皮剥脱、血液渗出。若残留有表皮碎屑或游离皮瓣时,可以根据游离缘为力的起始端以及附着缘为终止端的特点,推断暴力作
用方向。
4.2.2挫伤:检查挫伤的部位、形态、大小,皮内或皮下的出血程度。因常与擦伤并存,检查有无表皮剥脱、局部肿胀和炎性反应。
4.2.3创:法医临床检验时一般创均已经过清创缝合,为缝合创(尚未拆线)。检查创的部位、形态、走行方向,创缘是否平整,创角是否整齐,有无挫伤带,局部有无肿胀等。注意区分钝器创
和锐器创,若为锐器创则需区分切割创、砍创、刺创及剪创。测量创的长度、宽度,测量创长时应注意不要将拖痕视为创。对于肢体盲管创,需明确创道深度,且普通测量方法无法测量时,可
采用超声检查或其他影像检查方法加以明确。
4.2.4皮肤瘢痕:检查瘢痕的部位、形态、颜色、质地,局部是否平坦,边缘是否整齐,与皮下组织有无粘连,是否存在功能障碍等。注意区分浅表性瘢痕、增殖性瘢痕、瘢痕疙瘩、萎缩性
瘢痕及凹陷性瘢痕。测量瘢痕的长度、宽度或者面积。在测量瘢痕面积时,当瘢痕面积远离相关鉴定标准规定数值时,可采用“九分法”或“手掌法”测量;当瘢痕面积接近相关鉴定标准规定
数值时,精确测量瘢痕面积。瘢痕面积测量,可先用无弹性透明薄膜覆盖在瘢痕表面,描绘瘢痕投影,通过计算机计算出瘢痕实际面积,再通过全身体表面积计算公式(S=0.0061×身高(cm)
+0.0128×体重(kg)-0.1529)计算出瘢痕占体表面积的百分比。
4.3颅脑检查
4.3.1一般检查
4.3.1.1 头皮检查:注意头皮有无损伤及损伤的部位和范围(见4.2),头皮创及瘢痕的检查和测量宜剃光局部毛发,使创或瘢痕完整、充分地暴露。
4.3.1.2 意识状态:通过交谈了解被鉴定人的思维、反应、情感、计算及定向力等方面的情况。对较为严重者,进行痛觉试验、瞳孔反射等检查,以确定被鉴定人意识障碍的程度。意识障碍有
下列不同程度的表现:(1)嗜睡,是最轻的意识障碍,是一种病理性倦睡。被鉴定人陷入持续的睡眠状态,可被唤醒,并能正确回答和做出各种反应,但当刺激去除后很快又再入睡。(2)
意识模糊,是意识水平轻度下降,较嗜睡为深的一种意识障碍。被鉴定人能保持简单的精神活动,但对时间、地点、人物的定向能力发生障碍。(3)昏睡,是接近于人事不省的意识状态。被鉴
定人处于熟睡状态,不易唤醒。虽在强烈刺激下(如压迫眶上神经,摇动被鉴定人身体等)可被唤醒,但很快又再入睡。醒时答话含糊或答非所问。(4)昏迷,表现为三阶段。a.轻度昏迷,意
识大部分丧失,无自主运动,对声、光刺激无反应,对疼痛刺激尚可出现痛苦的表情或肢体退缩等防御反应。角膜反射、瞳孔对光反射、眼球运动、吞咽反射等可存在。b.中度昏迷,对周围事
物及各种刺激均无反应,对于剧烈刺激可出现防御反射。角膜反射减弱,瞳孔对光反射迟钝,眼球无转动。c.深度昏迷,全身肌肉松弛,对各种刺激全无反应。深、浅反射均消失。
4.3.1.3 精神状态:询问或观察被鉴定人是否存在怕刺激、易怒、失眠,是否有时高声呼叫、情绪激动、闭目不语、感情抑郁,是否有头痛、头晕、恶心、癫痫、狂躁、谵妄以及逆行性遗忘等。
4.3.1.4 语调与语态:注意被鉴定人有无运动性失语(能听懂语言,但说不出话)和感觉性失语(能发音,但不懂语言,也不知如何说)。
4.3.2脑神经检查
4.3.2.1 嗅神经:检查前先确定被鉴定人鼻孔是否通畅、有无鼻黏膜病变。检查时嘱被鉴定人闭目,先压闭一侧鼻孔,用不同气味(酒精、氨水、无气味水等)置于另一鼻孔下,让被鉴定人辨
别嗅到的各种气味。然后换另一侧鼻孔同法进行测试,注意双侧比较。
4.3.2.2 视神经:检查(1)视力;(2)视野;(3)眼底。(见《眼损伤法医学检验规范》)4.3.2.3 动眼、滑车、展神经:共同支配眼球运动,合称眼球运动神经。检查眼裂外观、眼球运
动、瞳孔及对光反射、调节反射等。若存在眼球运动向内、向上及向下活动受限,以及上睑下垂、调节反射消失,则提示动眼神经麻痹;若存在眼球向下及向外运动减弱,则提示滑车神经受损;
若存在眼球向外转动障碍,则提示展神经受损。
4.3.2.4 三叉神经:是混合性神经。感觉神经纤维分布于面部皮肤、眼、鼻、口腔黏膜,运动神经纤维支配咀嚼肌、颞肌和翼状内外肌。(1)面部感觉,嘱被鉴定人闭眼,检查并对比双侧及
内外侧痛觉、触觉和温度觉。注意区分周围性与核性感觉障碍,前者为伤侧伤支(眼支、上颌支、下颌支)分布区感觉障碍,后者呈葱皮样感觉障碍。(2)角膜反射,嘱被鉴定人睁眼向内侧注
视,以捻成细束的棉絮从被鉴定人视野外接近并轻触外侧角膜,避免触及睫毛,观察被刺激侧是否迅速闭眼和对侧是否也出现眼睑闭合反应,前者称为直接角膜反射,而后者称为间接角膜反射,
直接和间接角膜反射均消失见于三叉神经受损(传入障碍)。(3)运动功能,嘱被鉴定人作咀嚼动作,检查并对比双侧肌力强弱;再嘱被鉴定人作张口运动或露齿,检查张口时下颌有无偏斜。
若一侧咀嚼肌肌力减弱或出现萎缩,张口时下颌偏向一侧,则提示该侧三叉神经运动纤维受损。
4.3.2.5 面神经:主要支配面部表情肌和舌前2/3味觉功能。(1)运动功能,先观察静态时双侧额纹、眼裂、鼻唇沟和口角是否对称,然后嘱被鉴定人作皱额、闭眼、露齿、微笑、鼓腮或吹哨
动作。若一侧额纹减少、眼裂增大、鼻唇沟变浅,不能皱额、闭眼,微笑或露齿时口角歪向对侧,鼓腮或吹哨时同侧漏气,则提示该侧面神经周围性损害;若皱额、闭眼无明显影响,只出现一侧
下半部面部表情肌的瘫痪,则提示对侧面神经中枢性损害。(2)味觉检查,分别以糖、盐、醋、奎宁置于被鉴定人伸出的舌前2/3的一侧,嘱被鉴定人以不同手式表达不同的味觉,先检查伤侧,
再查对侧。
4.3.2.6 位听神经:(1)听力检查(见《听力障碍法医鉴定规范》);(2)前庭功能检查 (见《前庭平衡功能检验规范》)。
4.3.2.7 舌咽、迷走神经:两者在解剖与功能上关系密切,常同时受损。(1)运动,检查被鉴定人有无发音嘶哑、带鼻音或完全失音,有无呛咳、吞咽困难,注意被鉴定人张口发“啊”音时
悬雍垂是否居中,两侧软腭上抬是否一致。若一侧软腭上抬减弱,悬雍垂偏向对侧,则提示该侧神经受损;若悬雍垂虽居中,但双侧软腭上抬受限,甚至完全不能上抬,则提示双侧神经麻痹。
(2)咽反射,应用压舌板轻触左侧或右侧咽后壁,观察是否存在咽部肌肉收缩和舌后缩,是否伴有恶心反应。若一侧反射迟钝或消失,则提示该侧神经受损。(3)感觉,应用棉签轻触两侧
软腭和咽后壁,观察感觉。应检查舌后1/3的味觉,检查方法见4.3.2.5。
4.3.2.8 副神经:嘱被鉴定人作耸肩及转头运动,并给予一定的阻力,比较两侧的肌力。注意胸锁乳突肌及斜方肌有无萎缩。若一侧耸肩及向对侧转头无力或不能,且该侧胸锁乳突肌及斜方肌
萎缩,则提示该侧副神经受损。
4.3.2.9 舌下神经:嘱被鉴定人伸舌,注意观察有无伸舌偏斜、舌肌萎缩及肌束颤动。若伸舌时舌尖偏向一侧,则提示该侧舌下神经麻痹;若不能伸舌,则提示双侧舌下神经麻痹。
4.3.3感觉功能检查
4.3.3.1 浅感觉:用别针或针尖均匀地轻刺被鉴定人皮肤,检查痛觉;用棉签轻触被鉴定人的皮肤或黏膜,检查触觉;用盛有热水(40℃-50℃)或冷水(5℃-10℃)的玻璃试管接触被鉴定人
皮肤,检查温度觉。检查时应注意交替进行,双侧比较。
4.3.3.2 深感觉:轻轻夹住被鉴定人的手指或足趾两侧,向上或向下移动,令其说出移动方向,检查运动觉;将被鉴定人的肢体置于某一姿势,嘱其描述该姿势或用对侧肢体模仿,检查位置觉;
用震动着的音叉(128Hz)柄置于被鉴定人骨突起处,询问有无震动感觉,检查震动觉。
4.3.3.3 复合感觉:也称皮质感觉。以手指或棉签轻触被鉴定人皮肤某处,嘱其指出被触部位,检查皮肤定位觉;以钝脚分规轻轻刺激被鉴定人皮肤上的两点,并逐渐缩小双脚间距,直到被鉴
定人感觉为一点时,测其实际间距,检查两点辨别觉;嘱被鉴定人用单手触摸熟悉的物体,并说出物体名称,检查实体觉;在被鉴定人的皮肤上画简单的图形或写简单的字,令其识别,检查体
表图形觉。
4.3.4运动功能检查
4.3.4.1 肌力:嘱被鉴定人作肢体伸屈动作,检查者从相反方向给予阻力,测试被鉴定人对阻力的克服力量,并注意两侧比较。肌力的记录采用0~5级的六级分级法。0级,完全瘫痪,测不到
肌肉收缩;1级,仅测到肌肉收缩,但不能产生动作;2级,肢体在床面上能水平移动,但不能抵抗自身重力,即不能抬离床面;3级,肢体能抬离床面,但不能抗阻力;4级,能作抗阻力动作,
但不完全;5级,正常肌力。
4.3.4.2 肌张力:嘱被鉴定人肌肉放松,检查者根据触摸肌肉的硬度以及伸屈其肢体时感知肌肉对被动伸屈的阻力作判断,应注意是否存在肌张力增高或肌张力降低。
4.3.4.3 不自主运动:(1)震颤,注意区分静止性震颤和意向性震颤。前者静止时表现明显,而在运动时减轻,睡眠时消失,常伴肌张力增高;后者在休息时消失,运动时发生,愈近目的物
愈明显,又称动作性震颤。(2)舞蹈样运动,是否存在面部肌肉及肢体的快速、不规则、无目的、不对称的不自主运动,是否表现为作鬼脸、转颈、耸肩、手指间断性伸屈、摆手和伸臂等舞
蹈样动作,睡眠时是否可减轻或消失。(3)手足徐动,手指或足趾是否存在缓慢持续的伸展扭曲动作。
4.3.4.4 共济运动:(1)指鼻试验,嘱被鉴定人先以示指接触距其前方0.5m检查者的示指,再以示指触自己的鼻尖,由慢到快,先睁眼、后闭眼,重复进行,观察是否存在指鼻不准;(2)
跟-膝-胫试验,嘱被鉴定人仰卧,上抬一侧下肢,将足跟置于另一下肢膝盖下端,再沿胫骨前缘向下移动,先睁眼、后闭眼,重复进行,观察是否存在动作不稳;(3)快速轮替动作,嘱被鉴
定人伸直手掌并以前臂作快速旋前旋后动作,或用一手手掌、手背连续交替拍打对侧手掌,观察是否存在动作缓慢、不协调;(4)闭目难立征,嘱被鉴定人足跟并拢站立,闭目,双手向前平
伸,观察是否存在身体摇晃或倾斜。上述检查若有异常时应按照《前庭平衡功能检验规范》进行仪器检测。
4.3.5神经反射检查
4.3.5.1 浅反射:(1)角膜反射,见4.3.2.4;(2)腹壁反射,嘱被鉴定人仰卧,下肢稍屈曲,使腹壁松弛,然后用钝头竹签分别在肋缘下、脐平及腹股沟上方,由外向内轻划两侧腹壁皮肤,
观察上、中或下部腹肌是否收缩;(3)提睾反射,应用竹签由下而上轻划股内侧上方皮肤,观察同侧提睾肌是否收缩,睾丸是否上提;(4)跖反射,嘱被鉴定人仰卧,下肢伸直,检查者手
持被鉴定人踝部,用钝头竹签划足底外侧,由足跟向前至近小跖趾关节处转向拇趾侧,观察足跖是否屈曲;(5)肛门反射,用大头针轻划肛门周围皮肤,观察肛门括约肌是否收缩。
4.3.5.2 深反射:(1)肱二头肌反射,嘱被鉴定人前臂屈曲,检查者以拇指置于被鉴定人肘部肱二头肌腱上,然后另一手持叩诊锤叩击拇指,观察肱二头肌是否收缩,前臂是否快速屈曲;(2)
肱三头肌反射,嘱被鉴定人外展前臂,半屈肘关节,检查者以一手托住其前臂,另一手以叩诊锤直接叩击鹰嘴上方的肱三头肌腱,观察肱三头肌是否收缩,前臂是否伸展;(3)桡骨骨膜反射,
嘱被鉴定人前臂置于半屈半旋前位,检查者以一手托住其前臂,并使腕关节自然下垂,另一手以叩诊锤叩击桡骨茎突,观察肱桡肌是否收缩,是否发生屈肘和前臂旋前动作;(4)膝反射,嘱
被鉴定人仰卧,检查者以一手托起其膝关节使之屈曲约60°,另一手持叩诊锤叩击膝盖髌骨下方股四头肌腱,观察小腿是否伸展;(5)跟腱反射,嘱被鉴定人仰卧,髋及膝关节屈曲,下肢取
外旋外展位,检查者一手将被鉴定人足部背屈成角,另一手以叩诊锤叩击跟腱,观察腓肠肌是否收缩,足是否向跖面屈曲;(6)阵挛,常见的有踝阵挛和髌阵挛。检查踝阵挛时,嘱被鉴定人
仰卧,髋与膝关节稍屈,检查者一手托被鉴定人小腿,另一手持被鉴定人足底前端,突然用力使踝关节背屈并维持之,观察腓肠肌与比目鱼肌是否发生连续性节律性收缩,足部是否呈现交替性
屈伸动作;检查髌阵挛时,嘱被鉴定人仰卧,下肢伸直,检查者以拇指与示指控住其髌骨上缘,用力向远端快速连续推动数次后维持推力,观察股四头肌是否发生节律性收缩,髌骨是否上下移
动。
4.3.5.3 病理反射:(1)Babinski征,检查方法同跖反射,见4.3.5.1,观察拇趾是否背伸,余趾是否呈扇形展开;(2)Oppenheim征,用拇指及示指沿被鉴定人胫骨前缘用力由上向下滑压,
观察项目同Babinski征;(3)Gordon征,用手以一定力量捏压腓肠肌,观察项目同Babinski征;(4)Hoffmann征,以一手持被鉴定人腕部,以另一手中指与示指夹住被鉴定人中指并稍向上提,
使腕部处于轻度过伸位,以拇指迅速弹刮被鉴定人的中指指甲,观察其余四指是否掌屈。
4.3.5.4 脑膜刺激征:(1)颈强直,嘱被鉴定人仰卧,检查者以一手托被鉴定人枕部,另一手置于其胸前作屈颈动作,感受是否存在抵抗力增强;(2)Kernig征,嘱被鉴定人仰卧,一侧髋、
膝关节屈曲成直角,检查者将被鉴定人小腿抬高伸膝,观察是否伸膝受阻且伴疼痛及屈肌痉挛;(3)Brudzinski征,嘱被鉴定人仰卧,下肢伸直,检查者一手托起被鉴定人枕部,另一手按于
其胸前,观察头部前屈时是否存在双髋与膝关节同时屈曲。
4.3.6颅骨骨折
4.3.6.1 颅盖骨折:检查颅盖部有无局部凹陷,头皮有无损伤,常规影像检查有疑问时,应行切线位X线摄片及CT扫描,明确骨折的部位、类型。应注意是否为开放性骨折,是否合并脑实质损
伤及颅内血肿。
4.3.6.2 颅底骨折:根据发生部位可分为颅前窝骨折、颅中窝骨折和颅后窝骨折。(1)颅前窝骨折,检查额、面部是否有软组织损伤,眼睑及结膜下以及眶内软组织是否出现淤血斑(熊猫眼
征),是否伴有鼻出血或脑脊液鼻漏,是否合并嗅神经或视神经损伤致嗅觉或视力减退或丧失,应行CT扫描了解眼眶及视神经管是否骨折;(2)颅中窝骨折,检查颞部或耳后部是否有软组织
损伤,是否伴有鼻出血、脑脊液鼻漏、脑脊液耳漏或脑脊液耳鼻漏,是否合并面神经或听神经损伤,致周围性面瘫或听力下降甚至丧失;(3)颅后窝骨折,检查耳后部及枕部是否有软组织损
伤,是否出现耳后淤血斑或枕部肿胀及皮下淤血斑,是否合并后组脑神经损伤致吞咽困难、发声嘶哑或伸舌偏斜等。
4.3.7脑损伤
4.3.7.1 脑震荡:了解被鉴定人头部损伤后是否出现短暂的意识障碍和近事遗忘,需仔细审查伤后的病史记录及旁证材料。
4.3.7.2 弥散性轴索损伤:了解被鉴定人头部损伤后是否出现昏迷及昏迷的持续时间,检查瞳孔是否散大,对光反射是否消失。可行CT扫描明确大脑皮质与髓质交界处、胼胝体、脑干、内囊区
域或第三脑室周围有无出血灶,有无出现弥漫性脑肿胀、蛛网膜下腔出血。也可行MRI检查,对无出血灶者,明确胼胝体和白质有无异常信号。
4.3.7.3 脑挫裂伤:了解被鉴定人头部损伤后是否出现意识障碍及意识障碍的持续时间,是否有头痛、头晕、恶心、呕吐等症状,是否有局灶性症状及体征,瞳孔是否有改变。应行CT扫描明确
损伤的部位、范围及周围水肿程度,有无合并颅骨骨折及颅内血肿等。
4.3.7.4 原发性脑干损伤:了解被鉴定人头部损伤后是否出现昏迷及昏迷的持续时间,瞳孔是否有改变,眼球同向运动是否有障碍,肌张力是否增高,有无去大脑强直表现,呼吸、循环功能是
否出现紊乱。应行CT扫描加以明确,必要时可行MRI检查。
4.3.7.5 颅内血肿:(1)硬脑膜外血肿,有无意识障碍及是否具有“昏迷-清醒-再昏迷”的特征表现,瞳孔有无改变,是否具有锥体束征,生命体征是否平稳。应行CT扫描明确血肿形成的部
位、出血量,是否伴有脑挫裂伤等。(2)硬脑膜下血肿,应注意有无意识障碍,有无颅内压增高的症状,有无局灶性症状及体征。应行CT扫描明确血肿的部位、出血量,是否伴有脑挫裂伤等。
(3)脑内血肿,常来自于脑挫裂伤灶,注意有无进行性意识障碍加重,应行CT扫描明确血肿的部位、出血量。
4.3.8颅脑损伤后遗症检验
4.3.8.1毛发缺失,以缺失毛发的面积占整个头皮面积的百分比表示。
4.3.8.2颅骨缺损:测量颅骨缺损的位置和范围,计算缺损的面积,也可以通过摄X线片或CT扫描,计算缺损的面积。
4.3.8.3持续性植物状态:认知功能丧失,无意识活动,不能执行指令;保持自主呼吸和血压;不能理解和表达语言;能自动睁眼或在刺激下睁眼;可有无目的性眼球跟踪运动;丘脑下部和脑
干功能基本保存。植物状态持续一个月以上,即属持续性植物状态。
4.3.8.4失语症:(1)完全性失语,被鉴定人对语言的理解严重受限,不能复述,失命名、失读或失写,完全丧失语言交流能力。(2)运动性失语,注意区分严重运动性失语和中度运动性
失语。前者表现为语言表达严重困难,词量严重缺乏,难以进行语言交流;后者表现为语言表达困难,词量明显减少,不能进行正常的语言交流。(3)感觉性失语,注意区分严重感觉性失语
和中度感觉性失语。前者表现为语词杂乱无章,无语言表达能力,不能进行语言交流;后者表现为语词杂乱无章,语言表达困难,不能进行正常的语言交流。(4)轻度失语,表现为轻度语言
功能障碍,但语言交流无明显困难。
4.3.8.5 构音障碍:注意区分严重构音障碍和轻度构音障碍。前者表现为音不分明,语不成句,难以听懂,甚至完全不能说话;后者表现为发音不准,吐字不清,语调速度、节律等异常,鼻音
过重。
4.3.8.6 外伤性癫痫:注意是否具有导致癫痫发作的损伤基础,了解临床证实或旁证证实的癫痫发作的情况,了解癫痫发作时及发作间期的脑电图检查结果,需明确癫痫发作的类型、程度、频
率,是否经过正规抗癫痫药物治疗,必要时测定血药浓度。尚需了解被鉴定人有无癫痫既往史,并了解家族史。
4.3.8.7 日常活动能力评定:日常活动能力包括进食,翻身,大、小便,穿衣、洗漱,自主行动等五项。生活完全不能自理,上述五项均需护理(完全护理依赖);生活大部不能自理,上述五
项中三项以上需要护理(大部分护理依赖);部分生活不能自理,上述五项中一项以上需要护理(部分护理依赖)。
4.4面部检查
4.4.1面部软组织损伤:见 4.2,尚需注意区别面部色素改变与面部皮肤瘢痕的区别,而面部色素改变面积的计算同皮肤瘢痕面积的计算方法。尚需注意是否存在颌面部穿透创,需测量面部皮
肤瘢痕时测量相对应的粘膜面瘢痕,有疑问时,利用彩色多普勒超声仪检测,证实皮肤至粘膜层是否贯通(均为瘢痕组织)。
4.4.2 面颅骨骨折
4.4.2.1 眼眶骨折:检查眼眶及眶周有无软组织肿胀,有无局部压痛。应行CT扫描,明确眼眶内侧壁、外侧壁以及底壁是否存在骨折,需注意有无眶内积气、筛窦积液、内直肌增粗以及眶周软
组织肿胀等影像学表现,对于眼眶底壁是否存在骨折尚需结合冠状位CT扫描,或图像重组加以明确。
4.4.2.2 鼻骨骨折:检查鼻外观有无畸形,局部有无压痛,软组织有无肿胀。应常规摄鼻骨侧位X线片,必要时摄鼻骨薄层CT平扫,以及图像重组,注意明确骨折的类型(系线性骨折还是粉碎
性骨折,是否伴有移位等),是否存在鼻额缝分离,注意区分上颌骨额突骨折与鼻骨骨折。
4.4.2.3 颧骨骨折:检查颧部有无软组织肿胀,局部有无压痛。应行颧骨CT横断面扫描,必要时可行图像重组加以明确。
4.4.2.4 上颌骨骨折:检查颌面部有无软组织肿胀,局部有无压痛,应行颌面部CT扫描,必要时可行图像重组加以明确。应注意区分上颌骨额突骨折与鼻骨骨折,应注意是否伴有牙折断或脱落。
4.4.2.5 下颌骨骨折:检查颌面部有无软组织肿胀,局部有无压痛,应行下颌骨CT扫描,必要时可行图像重组加以明确。对有张口受限者,应进行张口位和闭口位CT扫描或MRI检查,了解颞合
关节情况。
注意是否伴有牙折断或脱落。若颞下颌关节损伤时,检查张口是否受限。检查时,测量张口位时上、下切牙之间距离。或者以被鉴定人自身的示指、中指、无名指并列垂直置入上、下中切
牙切缘间测量。
轻度张口受限系大开口时,上下切牙间距仅可并列垂直置入示指和中指;中度张口受限系大开口时,上下切牙间距仅可垂直置入示指;重度张口受限系大开口时,上下切牙间距不能置入示指横径。
4.4.3眼损伤:见《眼损伤法医学检验规范》。
4.4.4耳损伤
外耳:(1)耳廓,检查耳廓的外形、大小、位置和对称性。若存在耳廓缺损,则可先用无弹性透明薄膜分别覆盖在残存耳廓前面及对侧全耳前面,分别描绘残存耳廓及对侧全耳在透明薄
膜上的投影,通过计算机测出残存耳廓面积与对侧全耳面积,并计算出耳廓缺损面积占全耳面积的百分比。(2)外耳道,检查外耳道皮肤是否正常,有无溢液,是否存在外耳道瘢痕狭窄、耵
聍或异物堵塞。
中耳:采用耳镜检查鼓膜是否完整,有无穿孔、出血。若怀疑有鼓膜穿孔,常规行鼓膜照相。
乳突:检查耳廓后方皮肤有无红肿,乳突有无压痛,是否可见瘘管形成。
听力:见《听力障碍法医鉴定规范》。
4.4.5鼻损伤:检查鼻外观有无畸形或缺损,鼻中隔是否偏曲,有无鼻翼扇动,有无鼻出血,鼻腔有无异常分泌物,鼻窦区有无压痛以及是否存在鼻通气障碍。
4.4.6口腔损伤
口唇及口腔黏膜:检查有无皮肤及黏膜破损,是否有发音或进食困难,是否影响咀嚼或吞咽功能,是否存在张口受限。
牙:检查牙齿有无牙震荡、牙脱位及牙折,牙列是否完整,明确牙脱位、牙折的数量。牙折时需区别冠折、根折或冠根联合折。注意有无牙及牙周疾病,牙龈有无肿胀、出血等。牙部位的
记录要使用统一的符号,乳牙用罗马数字表示,恒牙用阿拉伯数字表示,如左上中切牙记录为“|1”。必要时应摄口腔全景X线片或口腔CT片。
松动程度分为Ⅰ度(牙向颊、舌侧方向活动<1mm)、Ⅱ度(牙向颊、舌侧方向活动1~2mm)、Ⅲ度(牙向颊、舌侧方向活动>2mm)。
舌:检查舌是否完整,味觉的检查方法见4.3.2.5。
4.5颈部检查
4.5.1颈部软组织损伤:见 4.2。
4.5.2喉与气管损伤:检查有无发音困难,有无咳嗽、咳痰、咯血、发绀、呼吸困难,有无皮下气肿,喉和气管是否移位或变形。必要时应行喉镜或支气管镜检查。
4.5.3颈部食管损伤:检查有无吞咽困难,有无恶心、呕吐、呕血,必要时应行食管造影或食管镜检查。
4.5.4颈部损伤后遗症检验
4.5.4.1瘢痕,以皮肤瘢痕面积占颈前三角区面积的百分比表示。若瘢痕形成影响颈部活动度时,应仔细测量颈部前屈、后伸、左、右侧屈、左、右旋转的活动度,具体方法见附录A.1。
4.5.4.2 颈颌粘连分度:
轻度:单纯的颈部瘢痕或者颈胸瘢痕。瘢痕位于颌颈角平面以下的颈胸部。颈部活动不受限制,饮食、吞咽等均无影响。
中度:颏颈瘢痕粘连或者颏颈胸瘢痕粘连。颈部后仰及旋转受到限制,饮食、吞咽有所影响,不流涎,下唇前庭沟并不消失,能闭口。
重度:唇颏颈瘢痕粘连。自下唇至颈前均为瘢痕,挛缩后,下唇、颏部和颈前区都粘连在一起,颈部处于强迫低头姿势。下唇极度外翻,口角、鼻翼甚至下睑均被牵拉向下移位,不能闭口
和说话,发音不清,长期流涎不止,饮食困难。特别严重的唇颏颈胸瘢痕粘连,颈部极度屈曲,颈、胸椎后突,呈驼背畸形,不能仰卧,不能平视,不能闭口,终日流涎不止,饮食、呼吸都发
生困难。
4.5.4.3 声音嘶哑:行喉镜检查以明确有无声带运动异常、声门狭窄,注意是否存在喉上神经或喉返神经损伤。严重声音嘶哑系声哑或不能发声,无法与他人进行语言交流。
4.5.4.4 呼吸困难:行喉镜检查明确有无声门狭窄,行气管镜检查或CT扫描明确有无气管狭窄以及狭窄的部位和程度。根据体力活动受限的程度,呼吸功能障碍分级:
1级:与同年龄健康者在平地一同步行无气短,但登山或上楼时呈气短。
2级:平路步行1000M无气短,但不能与同龄健康者保持同样速度,平路快步行走呈现气短,登山或上楼时气短明显。
3级:平路步行100米即有气短。
4级:稍活动,如穿衣、谈话即气短。
4.5.4.5 吞咽困难:行食管镜或X线造影检查明确食道有无狭窄以及狭窄的部位和程度。(1)吞咽功能严重障碍,只能进食流质,且进食流质时仍感明显不适;(2)吞咽功能障碍,只能进食
流质、半流质,不能进食软食;(3)吞咽功能受严重影响,只能进食流质、半流质、软食,不能进食普食;(4)吞咽功能受影响,虽能进食普食,但进食的速度缓慢且伴有明显不适。
4.6胸部检查
4.6.1胸部软组织损伤:见 4.2。
4.6.2肋骨骨折:检查呼吸是否平稳,胸廓外观有无畸形,胸廓活动度是否两侧对称,胸壁有无压痛及压痛的部位,是否有胸膜摩擦感,胸廓挤压征是否阳性,听诊是否有异常呼吸音及胸膜
摩擦音。行胸部正位/左前斜位/右前斜位 X 线摄片,胸部 CT 横断面扫描,必要时可行 CT 薄层平扫+图像重组,明确肋骨有无骨折及骨折的数量。
注意区分肋骨新鲜骨折与陈旧性骨折,若在损伤早期难以明确时可以在伤后 2-3 周待骨痂出现后复摄 X 线片或者 CT 片,观察是否有动态变化。若为单根肋骨骨折需注意是否伴有移位。
4.6.3血胸、气胸:检查呼吸是否平稳,气管有无偏移,听诊有无呼吸音减弱或消失,注意有无休克或休克前期症状及体征。行胸部 X 线摄片及胸部 CT 扫描明确有无胸腔积液、气胸以及积
液、气胸的程度(肺压缩%)。注意仔细审查病史资料,了解有无行胸腔引流等治疗并引流液体的性质、引流液体的量等。
4.6.4气管、主支气管损伤:见 4.5.2。
4.6.5胸部食管损伤:见 4.5.3。
4.6.6女性乳房损伤:检查乳房有无畸形或缺失,注意乳腺导管有无损伤。
4.6.7胸部损伤后遗症检验
4.6.7.1皮肤瘢痕:见4.2.4。
4.6.7.2呼吸困难:见4.5.4.4。
4.6.7.3吞咽困难:见4.5.4.5。
4.6.7.4胸膜粘连或胸廓畸形:检查呼吸是否平稳、胸廓形态是否变化,并行胸部CT扫描,明确有无胸膜粘连及胸膜粘连的范围。
4.6.7.5心功能不全:明确有心脏损伤的基础,需与自身疾病相鉴别。根据体力活动受限的程度,将心脏功能分为(1)Ⅰ级,无症状,体力活动不受限;(2)Ⅱ级,较重体力活动则有症状,
体力活动稍受限;(3)Ⅲ级,轻微体力活动即有明显症状,休息后稍减轻,体力活动大部分受限;(4)Ⅳ级,即使在安静休息状态下亦有明显症状,体力活动完全受限。
4.7腹部检查
4.7.1腹部软组织损伤:见 4.2。
4.7.2腹部闭合性损伤:检查腹壁是否紧张,腹部是否有压痛、反跳痛,肝、脾有无肿大,肾区有无叩击痛,移动性浊音是否阳性。注意是否有恶心、呕吐、呕血、便血等。行超声、内镜或
腹部 CT 扫描明确胃、肠、肝、脾、胰、肾以及胆道系统有无挫伤或破裂,腹腔有无积血及积血的量。
4.7.3腹部开放性损伤:仔细审查病史资料,详细了解临床的手术记录,明确腹膜有无破损(即区分穿透伤和非穿透伤)。检查方法见 4.7.2。
4.7.4腹部损伤后遗症检验
4.7.5 皮肤瘢痕:见 4.2.4。
4.7.6消化吸收功能障碍:检查发育及营养状态,见 4.1.3。存在胃、肠、消化腺损伤或者缺损(包括手术切除),了解缺损范围。测身高和体重;检验血常规、血清白蛋白浓度、血清铁蛋白
浓度、血清总胆固醇。出现血清白蛋白<6.0g/dL;血清总胆固醇<120mg/dL 时为营养不良。消化吸收障碍的评价方法:(1)粪脂染色镜检(半定量法);(2)粪脂定量测定(Van de Kamer 法);
(3)消化吸收试验:a.葡萄糖耐量试验(50g 法)呈低平曲线;b.D-木糖吸收试验;c.131I-油酸脂肪消化吸收功能试验;d.其他:131IRISA 蛋白质消化吸收功能试验、151 钴-维生素 B12 吸收试验
(Schilling 试验)。根据上述检验结果综合判断是否存在消化吸收功能障碍。
消化吸收功能障碍分级:(1)消化吸收功能严重障碍,不能通过胃、肠消化吸收功能获得必需的营养物质,而只能依靠肠外营养支持的方式提供营养物质以维持生命(或重度营养不良),
生活自理能力完全丧失;(2)消化吸收功能障碍,不能完全通过胃、肠消化吸收功能获得足够的营养物质(或中度营养不良),而需要通过肠外营养支持的方式补充足够的营养物质以维持生
命,生活能够完全自理;(3)消化吸收功能受严重影响,进食普通饮食不能满足正常的营养需求(或轻度营养不良),而需要补充必要的营养物质,不能从事体力劳动;(4)消化吸收功能
受影响,进食普通饮食不能满足正常的营养需求,但可以通过进食富营养的流质食物以满足营养需求,仅能从事一般体力劳动。
4.7.7肾功能障碍:通过血生化检查了解内生肌酐清除率、血肌酐、尿素氮、自由水清除率、肾小球滤过率等,行肾浓缩稀释试验,必要时可行同位素肾图法和放射性核素肾显像法。明确肾
功能障碍的程度(即轻度、中度、重度)。
4.8盆部、会阴部检查
4.8.1盆部、会阴部软组织损伤:见 4.2。
4.8.2骨盆骨折:检查骨盆局部有无压痛,骨盆挤压、分离试验是否阳性,行骨盆正位 X 线摄片及骨盆 CT 扫描明确骨折的部位、类型。
4.8.3膀胱损伤:检查有无血尿、下腹部疼痛、排尿困难,行膀胱造影或膀胱镜检查明确有无膀胱破裂。
4.8.4尿道损伤:检查有无尿道出血、排尿困难、尿潴留,行直肠指检了解尿道损伤的部位、程度及是否合并肛门、直肠损伤,行逆行尿道造影明确有无尿道破裂或断裂。
4.8.5男性生殖器损伤:检查阴茎有无缺损或畸形,阴囊有无撕脱,有无鞘膜积液(血),行超声检查明确睾丸有无损伤。
4.8.6女性生殖器损伤:检查下腹部有无压痛,阴道有无流血,阴道壁有无破损。行超声检查了解卵巢有无损伤,可行 MRI 检查了解子宫有无损伤,可行子宫输卵管造影明确输卵管有无损伤。
4.8.7盆部、会阴部损伤后遗症检验
4.8.8 皮肤瘢痕:见 4.2.4。
4.8.9骨盆畸形愈合、骨盆倾斜:检查骨盆外形有无明显畸形,脐至两侧髂前上棘的距离是否相等,两侧髂前上棘是否在同一水平,测量双下肢长度。行骨盆正位 X 线摄片,观察骨盆有无倾
斜,骨盆环有无变形,两侧闭孔是否对称。对于女性被鉴定人,注意骨产道有无破坏。
4.8.10 尿道狭窄:行尿道造影检查明确尿道狭窄的程度。(1)尿道闭锁,尿道造影显示尿道连续性中断,管腔消失;(2)尿道重度狭窄,尿道造影显示尿道狭窄部位管腔小于正常管腔 1/3;
(3)尿道中度狭窄,尿道造影显示尿道狭窄部位管腔小于正常管腔 1/2;(4)尿道轻度狭窄,尿道造影显示尿道管腔狭窄部位小于正常管腔 2/3。
4.8.11 排便和(或)排尿功能障碍:行直肠指诊或肛诊,检查肛门括约肌张力是否降低,直肠或肛门是否有瘢痕形成。检查肛门反射是否减弱。必要时行肛肠动力学检查评估排便功能,行尿
流动力学检查评估排尿功能。
4.8.12 阴茎缺失或畸形:(1)阴茎体完全缺失或严重畸形,阴茎海绵体完全缺失或阴茎体完全畸形(如阴茎弯曲、扭曲、异位等);(2)阴茎体大部分缺失或畸形,阴茎缺失或畸形大于
1/2 或阴茎畸形大于 1/2;(3)阴茎体部分缺失或畸形,阴茎体缺失或畸形小于或等于 1/2。
4.8.13 阴茎勃起功能障碍:见《男子阴茎勃起功能障碍法医鉴定规范》。
4.8.14 阴道狭窄:(1)阴道闭锁,外生殖器解剖结构破坏、瘢痕形成使阴道口完全闭锁;(2)阴道严重狭窄、功能严重障碍,成人阴道宽度小于 1cm,儿童小于 0.5cm;(3)阴道狭窄、功能
障碍,成人阴道宽度小于 2cm,儿童小于 1cm;(4)阴道狭窄、严重影响功能,成人阴道宽度小于 3cm,严重影响性交功能;(5)阴道狭窄、影响功能,阴道狭窄,影响性交功能。
4.9脊柱与脊髓检查
4.9.1脊柱骨折或脱位:检查脊柱生理弧度是否存在,棘突及椎旁肌肉有无压痛,脊柱有无叩击痛,检查感觉功能(见 4.3.3)、运动功能(见 4.3.4)、神经反射(见 4.3.5)。行脊柱 X 线摄
片、CT 扫描或 MRI 检查明确骨折或脱位的部位、类型,注意椎管内有无占位,脊髓有无受压迫,脊髓有无异常信号。可行肌电图检查明确神经受累节段。
4.9.2脊髓损伤:见 4.9.1。
4.9.3脊柱与脊髓损伤后遗症检验
4.9.4感觉功能障碍:见 4.3.3。
4.9.5运动功能障碍:见 4.3.4。
4.9.6排便和(或)排尿功能障碍:见 4.8.11。
4.9.7颈部活动障碍:注意有无引起颈部活动障碍的损伤基础,测量颈部活动度,具体方法见附录 A.1。
4.9.8腰部活动障碍:注意有无引起腰部活动障碍的损伤基础,测量腰部活动度,具体方法见附录 A.1。
4.10 四肢检查
4.10.1 四肢软组织损伤:见 4.2。
4.10.2 骨与关节损伤
4.10.2.1 骨折与关节脱位:检查有无局部疼痛、肿胀和功能障碍,有无畸形、异常活动、骨擦音或骨擦感,注意有无休克、发热等全身症状。应常规行X线摄片,根据不同部位可适当调整投
照角度,必要时可行CT扫描加以明确。
4.10.2.2 骨骺损伤:见4.10.2.1。尚需注意被鉴定人的年龄特点,注意被鉴定人骨骺有无闭合。
4.10.3 手部肌腱损伤
4.10.3.1 屈指肌腱损伤:仔细审查伤后病史资料,了解肌腱损伤的详细情况。对于(除拇指外)屈指肌腱的检查,固定伤指中节,若被鉴定人不能主动屈曲远侧指间关节则考虑指深屈肌腱断裂;
固定除伤指外的其他三个手指,若伤指不能主动屈曲近侧指间关节则考虑指浅屈肌腱断裂;若被鉴定人近侧和远侧指间关节均不能主动屈曲时则考虑指浅屈肌腱和指深屈肌腱均断裂。固定拇指
近节,若被鉴定人不能主动屈曲指间关节则考虑拇长屈肌腱断裂。由于蚓状肌和骨间肌具有屈曲手指、掌指关节的功能,故屈指肌腱断裂不影响掌指关节的屈曲。
4.10.3.2 伸指肌腱损伤:仔细审查伤后病史资料,了解肌腱损伤的详细情况。掌指关节背侧近端的伸指肌腱断裂时掌指关节呈屈曲位,近节指骨背侧伸肌腱断裂则近侧指间关节呈屈曲位,中
节指骨背侧伸肌腱断裂则手指末节屈曲呈锤状指。
4.10.4 周围神经损伤
4.10.4.1 臂丛神经损伤:臂丛由C5、6、7、8和T1神经根组成,分为根、干、股、束、支五部分,终末形成腋、肌皮、桡、正中、尺神经。臂丛神经损伤主要分为上臂丛、下臂丛和全臂丛神经损
伤。行肌电图检查明确有无臂丛神经损伤(以下周围神经损伤均需行肌电图检查)。⑴上臂丛神经损伤(C5-C7),检查上臂外侧、前臂外侧及拇、示、中指的感觉功能,检查是否存在肩外展
障碍和屈肘功能障碍。⑵下臂丛神经损伤(C8-T1),检查上臂内侧中、下部、前臂内侧及环、小指的感觉功能,检查是否存在手指不能伸屈和手内在肌麻痹表现。⑶全臂丛神经损伤:检查整
个上肢肌是否呈弛缓性麻痹,检查是否存在上肢大部分(除上臂部分区域)感觉功能障碍和全部关节主动活动功能丧失,并注意是否存在Horner综合征的表现。
4.10.4.2 正中神经损伤:正中神经于腕部和肘部位置表浅,易受损伤。腕部损伤时,检查手掌桡侧半、桡侧3个半手指掌面和近侧指间关节以远背侧的感觉功能,检查大鱼际肌和第1、2蚓状
肌是否存在萎缩,检查是否存在拇指对掌功能障碍和拇、示指捏物功能障碍。肘上损伤时,除检查上述项目外,还应注意是否存在拇、示、中指屈曲功能障碍。
4.10.4.3 桡神经损伤:桡神经在肱骨中、下1/3交界处紧贴肱骨,易受损伤,该处损伤时,检查手背桡侧和桡侧3个半手指背侧近侧指间关节近端的感觉功能,检查是否存在伸腕、伸指和前臂
旋后功能障碍,注意是否存在手背虎口区麻木及垂腕畸形。前臂近端损伤时,常仅损伤桡神经深支,仍检查上述项目,但伸腕功能基本正常。
4.10.4.4 尺神经损伤:尺神经易在腕部和肘部损伤。腕部损伤时,检查手部尺侧半和尺侧1个半手指的感觉功能,检查小鱼际肌、骨间肌和第3、4蚓状肌是否存在萎缩,检查是否存在爪形手畸
形、Froment征和手指内收、外展功能障碍。肘上损伤时,除检查上述项目外,还应注意是否存在环、小指末节屈曲功能障碍。
4.10.4.5 股神经损伤:怀疑股神经损伤时,检查大腿前面及小腿内侧的感觉功能,检查屈髋、伸膝的肌力及膝反射,注意是否存在股四头肌的萎缩。
4.10.4.6 坐骨神经损伤:损伤部位高时,检查小腿后外侧和足部的感觉功能,检查是否存在膝关节不能屈曲、踝关节与足趾运动功能完全丧失、足下垂等,注意是否存在股后部肌肉及小腿和
足部肌肉萎缩。股后中、下部损伤时,仍检查上述项目,但膝关节屈曲功能保存。
4.10.4.7 腓总神经损伤:腓总神经易在腘窝部及腓骨小头处损伤,检查小腿前外侧和足背前、内侧感觉功能,检查是否存在足背屈和外翻功能障碍、伸趾功能障碍、足内翻下垂畸形等,注意
是否存在小腿前外侧肌肉萎缩。
4.10.4.8 胫神经损伤:胫神经于腘窝中间最浅,该处损伤后应检查小腿后侧、足背外侧和足底感觉功能,检查是否存在足跖屈、内收、内翻功能障碍及足趾跖屈、外展、内收障碍,注意是否
存在小腿后侧屈肌群及足底内在肌萎缩。
4.10.4.9肌电图检查:疑有周围神经损伤时应在损伤后2-4周对被检查肌肉神经进行肌电图检查,肌电图检查应由专门经验的仪器操作人员,或肌电图专家进行,法医鉴定时进行肌电图检查
可对神经损伤的部位、神经损伤的程度等作出判断。
4.10.4.10 神经诱发电位:疑有神经系统损伤时,应进行神经诱发电位检查,包括躯体感觉神经、躯体运动神经和自主神经诱发电位检查。神经诱发电位检查可对神经损伤的部位、神经损伤的程
度等作出客观判断。
4.10.5 肢体皮肤瘢痕:见 4.2.4。
4.10.6 肢体缺失:检查肢体缺失的水平,测量残端的及对侧肢体的长度,必要时可行 X 线摄片明确骨缺损情况。
4.10.7 关节功能障碍:对于骨与关节损伤所致的关节功能障碍,测量关节的被动活动度;对于肌腱、周围神经损伤所致的关节功能障碍,测量关节的主动活动度。具体方法见附录 A.1。测量
关节活动是基于关节的中立位 0°,而不是 180°。关节活动度数是关节从 0°开始,活动范围的增加。从 0 度开始伸展过度,为过伸, 用“+”号标记为过伸,用“-”标记为不能伸展到 0 度。
当一侧肢体损伤时,在测量伤侧关节活动度时,应同时测量健侧进行对照。
4.10.8 肢体长度的测量:(1)上肢全长度,测量从肩峰至桡骨茎突或中指指尖的距离;(2)下肢总长度,骨性长度测量从髂前上棘至内踝下尖的距离;表面长度测量从脐至内踝下尖的距离。
测量四肢长度时应注意(1)伤肢与健肢放在相同对称的位置;伤肢测得长度与健肢长度相比;用同一骨性标志测量。(2)选择骨突出点,用圆珠笔划出。测量时避免皮肤移动。
4.10.9 肢体周径的测量。选择骨突点明显处为标志,双侧均以此骨突点上或下若干 cm 处量其周径作对比。(1)上肢周径测量,上臂可在肩峰下 15cm 平面测量;前臂可在尺骨鹰嘴下 10cm
平面测量。(2)下肢周径测量,大腿可在髂前上棘下 20cm 平面测量或者髌骨上缘上 10-15cm 处;小腿可在胫骨结节下 15cm 平面测量, 或者髌骨下缘下 10-15cm 处。(3)脊髓前角损害或马尾不
同节段受损时,检查下肢相应的神经支配区肌肉的周径。
附则
5.1本规范中规定的临床检验项目,实验室检查项目,可根据案由、鉴定事项、损伤部位有重点、有选择地进行,但不得遗漏对鉴定结论有影响的项目。
5.2本规范没有规定的临床检验项目或实验室检查项目,鉴定人有权根据鉴定事项的需要,增加必要的检验项目。
5.3鉴定人在对被鉴定人进行检验时,可根据鉴定需要请临床专家协助检验,但鉴定人必须对作为鉴定依据的检验结果负责。
5.4本规范中规定的临床专家,须是具有高级专业技术职务的专科医师,且经鉴定机构批准认可。
附录 A
A.1 关节活动检测方法见表 1

1.png

183.65 KB

2.png

160.99 KB

3.png

154.8 KB

4.png

25.47 KB

5.png

159.54 KB

6.png

152.21 KB

7.png

68.66 KB


A.2 成年人各部位体表面积(%)的估计

8.png

157.52 KB


A.3 儿童各部位体表面积(%)的估计

9.png

103.21 KB


A.4 全身神经感觉分布图

11.png

266.5 KB


10.png

352.35 KB


A.5 上肢神经运动分布图

12.png

216.09 KB


A.6 下肢神经运动分布图

13.png

228.84 KB


A.7 肌肉(肌力)检查方法见表 2

14.png

153.34 KB

15.png

26.84 KB

16.png

166.62 KB




参考文献
1.吴孟超,吴在德.黄家驷外科学.2008.第7版.北京:人民卫生出版社
2.吴在德,吴肇汉.外科学.第6版.2003.北京:人民卫生出版社
3.陈文彬,潘祥林.诊断学.第7版.2008.北京:人民卫生出版社
4.柏树令.系统解剖学.2004.第6版.北京:人民卫生出版社
5.芮德源.2007.临床神经解剖学.北京:人民卫生出版社
6.吴恩惠,冯敢生.医学影像学.2008.第6版.北京:人民卫生出版社
7.田伟.实用骨科学.2008.北京:人民卫生出版社
8.乐杰.妇产科学.第7版.2008.北京:人民卫生出版社
9.刘技辉,邓振华.2009.法医临床学.北京:人民卫生出版社
10朱广友.法医临床司法鉴定实务.2009.北京:法律出版社
11.陈佩章.人体重伤鉴定标准释义.1991.北京:中国检察出版社
12.吴军.人体损伤程度司法鉴定指南.2005年第2版.北京:中国检察出版社
13.贝政平.内科疾病诊断标准.2001年第1版.北京:科学出版社
14.陈寿康.创伤诊断学.1991年第1版.北京:人民军医出版社
240331
分享至 : QQ空间
0 人收藏
发新帖
您需要登录后才可以回帖 登录 | 立即注册